Last updated: 2021-03-17
Checks: 5 2
Knit directory: CLLproteomics_batch13/analysis/
This reproducible R Markdown analysis was created with workflowr (version 1.6.2). The Checks tab describes the reproducibility checks that were applied when the results were created. The Past versions tab lists the development history.
The R Markdown is untracked by Git. To know which version of the R Markdown file created these results, you’ll want to first commit it to the Git repo. If you’re still working on the analysis, you can ignore this warning. When you’re finished, you can run wflow_publish to commit the R Markdown file and build the HTML.
Great job! The global environment was empty. Objects defined in the global environment can affect the analysis in your R Markdown file in unknown ways. For reproduciblity it’s best to always run the code in an empty environment.
The command set.seed(20200227) was run prior to running the code in the R Markdown file. Setting a seed ensures that any results that rely on randomness, e.g. subsampling or permutations, are reproducible.
Great job! Recording the operating system, R version, and package versions is critical for reproducibility.
To ensure reproducibility of the results, delete the cache directory manuscript_S1_Overview_cache and re-run the analysis. To have workflowr automatically delete the cache directory prior to building the file, set delete_cache = TRUE when running wflow_build() or wflow_publish().
Great job! Using relative paths to the files within your workflowr project makes it easier to run your code on other machines.
Great! You are using Git for version control. Tracking code development and connecting the code version to the results is critical for reproducibility.
The results in this page were generated with repository version 3fb50c5. See the Past versions tab to see a history of the changes made to the R Markdown and HTML files.
Note that you need to be careful to ensure that all relevant files for the analysis have been committed to Git prior to generating the results (you can use wflow_publish or wflow_git_commit). workflowr only checks the R Markdown file, but you know if there are other scripts or data files that it depends on. Below is the status of the Git repository when the results were generated:
Ignored files:
Ignored: .DS_Store
Ignored: .Rhistory
Ignored: .Rproj.user/
Ignored: analysis/.DS_Store
Ignored: analysis/.Rhistory
Ignored: analysis/manuscript_S1_Overview_cache/
Ignored: analysis/manuscript_S3_trisomy12_cache/
Ignored: analysis/manuscript_S4_trisomy19_cache/
Ignored: analysis/manuscript_S5_IGHV_cache/
Ignored: analysis/manuscript_S8_drugResponse_Outcomes_cache/
Ignored: analysis/manuscript_S9_STAT2_cache/
Ignored: code/.DS_Store
Ignored: code/.Rhistory
Ignored: data/.DS_Store
Ignored: output/.DS_Store
Untracked files:
Untracked: analysis/.trisomy12_norm.pdf
Untracked: analysis/STAT2splicing.Rmd
Untracked: analysis/analysisBatch2.Rmd
Untracked: analysis/annotateSampleUpload.Rmd
Untracked: analysis/bufferAnalysis.Rmd
Untracked: analysis/cohortComposition.pdf
Untracked: analysis/cohortComposition_batch2.pdf
Untracked: analysis/compareBatchClinics.Rmd
Untracked: analysis/compareBatchGenomics.Rmd
Untracked: analysis/compareTreatment.Rmd
Untracked: analysis/complexAnalysis_overall.Rmd
Untracked: analysis/corumPairs.csv
Untracked: analysis/manuscript_S1_Overview.Rmd
Untracked: analysis/manuscript_S2_genomicAssociation.Rmd
Untracked: analysis/manuscript_S3_trisomy12.Rmd
Untracked: analysis/manuscript_S4_trisomy19.Rmd
Untracked: analysis/manuscript_S5_IGHV.Rmd
Untracked: analysis/manuscript_S6_del11q.Rmd
Untracked: analysis/manuscript_S7_SF3B1.Rmd
Untracked: analysis/manuscript_S8_drugResponse_Outcomes.Rmd
Untracked: analysis/manuscript_S9_STAT2.Rmd
Untracked: analysis/patAnno_exploration.csv
Untracked: analysis/patAnno_independent.csv
Untracked: analysis/patInfoTab.csv
Untracked: analysis/patInfoTab.tex
Untracked: analysis/protRNACor_eachPat.pdf
Untracked: analysis/test.pdf
Untracked: code/utils.R
Untracked: data/Annotation file March 2021.xlsx
Untracked: data/CNV_onChrom.RData
Untracked: data/ComplexParticipantsPubMedIdentifiers_human.txt
Untracked: data/Fig1A.png
Untracked: data/Western_blot_results_20210309_short.csv
Untracked: data/allComplexes.txt
Untracked: data/ddsrna_enc.RData
Untracked: data/exprCNV_enc.RData
Untracked: data/geneAnno.RData
Untracked: data/gmts/
Untracked: data/ic50.RData
Untracked: data/patMeta_enc.RData
Untracked: data/pepCLL_lumos_enc.RData
Untracked: data/proteins_in_complexes
Untracked: data/proteomic_explore_enc.RData
Untracked: data/proteomic_independent_enc.RData
Untracked: data/proteomic_timsTOF_enc.RData
Untracked: data/screenData_enc.RData
Untracked: data/survival_enc.RData
Untracked: manuscript_revision/
Untracked: output/MSH6_splicing.svg
Untracked: output/SUGP1_splicing.svg
Untracked: output/deResList.RData
Untracked: output/deResListBatch2.RData
Untracked: output/deResListRNA.RData
Untracked: output/deResList_WBC.RData
Untracked: output/deResList_batch1.RData
Untracked: output/deResList_batch3.RData
Untracked: output/deResList_timsTOF.RData
Untracked: output/dxdCLL.RData
Untracked: output/dxdCLL2.RData
Untracked: output/exprCNV.RData
Untracked: output/geneAnno.RData
Untracked: output/int_pairs.csv
Untracked: output/resOutcome_batch1.RData
Untracked: output/resOutcome_batch13.RData
Untracked: output/resOutcome_batch2.RData
Untracked: output/resOutcome_batch3.RData
Unstaged changes:
Modified: analysis/_site.yml
Deleted: analysis/analysisSF3B1.Rmd
Deleted: analysis/comparePlatforms.Rmd
Deleted: analysis/compareProteomicsRNAseq.Rmd
Deleted: analysis/correlateCLLPD.Rmd
Deleted: analysis/correlateGenomic.Rmd
Deleted: analysis/correlateGenomic_removePC.Rmd
Deleted: analysis/correlateMIR.Rmd
Deleted: analysis/correlateMethylationCluster.Rmd
Modified: analysis/index.Rmd
Deleted: analysis/predictOutcome.Rmd
Deleted: analysis/processProteomics_LUMOS.Rmd
Deleted: analysis/processProteomics_timsTOF.Rmd
Deleted: analysis/qualityControl_LUMOS.Rmd
Deleted: analysis/qualityControl_timsTOF.Rmd
Note that any generated files, e.g. HTML, png, CSS, etc., are not included in this status report because it is ok for generated content to have uncommitted changes.
There are no past versions. Publish this analysis with wflow_publish() to start tracking its development.
library(limma)
library(DESeq2)
library(cowplot)
library(proDA)
library(pheatmap)
library(SummarizedExperiment)
library(tidyverse)
#load datasets
load("../data/patMeta_enc.RData")
load("../data/ddsrna_enc.RData")
load("../data/proteomic_explore_enc.RData")
source("../code/utils.R")
knitr::opts_chunk$set(echo = TRUE, warning = FALSE, message = FALSE, dev = c("png","pdf"))
geneMat <- patMeta[match(colnames(protCLL), patMeta$Patient.ID),] %>%
select(-IGHV.status, -Methylation_Cluster) %>%
mutate_if(is.factor, as.character) %>%
mutate_at(vars(-Patient.ID), as.numeric) %>% #assign a few unknown mutated cases to wildtype
data.frame() %>% column_to_rownames("Patient.ID")
geneMat <- geneMat[,apply(geneMat,2, function(x) sum(x %in% 1, na.rm = TRUE))>=5]
Mutations that will be tested
#Remove some dubious annotations
geneMat <- geneMat[,!colnames(geneMat) %in% c("del5IgH","gain2p","IgH_break")]
colnames(geneMat)
[1] "del11q" "del13q" "del17p" "trisomy12" "trisomy19" "ATM"
[7] "BRAF" "DDX3X" "EGR2" "MED12" "NOTCH1" "SF3B1"
[13] "TP53"
useGeneForComposition <- colnames(geneMat)
Dimension
dim(geneMat)
[1] 91 13
Separate CNV table and mutation table
cnvCol <- colnames(geneMat)[grepl("del|trisomy",colnames(geneMat))]
cnvMat <- geneMat[,cnvCol]
mutMat <- geneMat[,!colnames(geneMat) %in% cnvCol]
cnvMat <- cnvMat[,names(sort(colSums(cnvMat == 1,na.rm=TRUE)))]
#Manually assign CNV feature order for better visualization
cnvMat <- cnvMat[,c("del17p","del11q","del13q","trisomy19","trisomy12")]
mutMat <- mutMat[,names(sort(colSums(mutMat == 1, na.rm=TRUE)))]
geneMat <- cbind(mutMat,cnvMat)
geneMat[is.na(geneMat)] <- -1
Sort patient based on CNVs
sortTab <- function(sumTab) {
i <- ncol(sumTab)
#print(i)
if (i == 1) {
return(rownames(sumTab)[order(sumTab[,i])])
}
allLevel <- sort(unique(sumTab[,i]))
orderRow <- lapply(allLevel, function(n) {
sortTab(sumTab[sumTab[,i] %in% n, seq(1,i-1), drop = FALSE])
}) %>% unlist() %>% c()
return(orderRow)
}
sortedPat <- rev(sortTab(geneMat))
Prepare table for plot
plotTab <- geneMat %>% as_tibble(rownames="patID") %>% mutate_all(as.character) %>%
pivot_longer(-patID, names_to = "var", values_to = "value") %>%
mutate(status = case_when(
value == -1 ~ "NA",
value == 0 ~ "WT",
value == 1 & var %in% cnvCol ~ "CNV",
value == 1 & !var %in% cnvCol ~ "gene mutation"
)) %>%
mutate(var = factor(var, levels = c(colnames(mutMat),colnames(cnvMat))),
patID = factor(patID, levels = sortedPat),
status = factor(status, levels =c("WT","CNV","gene mutation","NA")))
formatedName <- lapply(levels(plotTab$var), function(n) {
if(n %in% cnvCol) {
n
} else {
bquote(italic(.(n)))
}
})
Plot mutation matrix
pMain <- ggplot(plotTab, aes(x=patID, y = var, fill = status)) +
geom_tile(color = "grey80") +
theme_void() +
scale_fill_manual(values = c("gene mutation" = colList[5],
"CNV"= colList[4],
"WT" ="white",
"NA" = "grey80"),
name = "aberrations") +
scale_y_discrete(labels = formatedName) +
theme(axis.text.x = element_blank(),
axis.text.y = element_text(size=11, face = "bold"),
axis.ticks.length.y = unit(0.05,"npc")) +
ylab("") + xlab("")
#pMain
IGHV status
ighvTab <- select(patMeta, Patient.ID, IGHV.status) %>%
mutate(patID = Patient.ID, status = IGHV.status, type = "IGHV") %>%
filter(patID %in% sortedPat) %>%
mutate(patID = factor(patID, levels = sortedPat)) %>%
select(patID, type, status)
pIGHV <- ggplot(ighvTab, aes(x=patID, y = type, fill = status)) +
geom_tile(color = NA) +
theme_void() + xlab("") + ylab("") +
coord_cartesian(expand = FALSE) +
scale_fill_manual(values = c(M="black",U="white"), name = "IGHV") +
theme(axis.text.y = element_text(face = "bold", size=11),
axis.ticks.length.y = unit(0.05,"npc"))
#pIGHV
Sex
sexTab <- select(survT, patID, sex) %>%
mutate(status = as.character(sex), type = "sex") %>%
filter(patID %in% sortedPat) %>%
mutate(patID = factor(patID, levels = sortedPat),
status = case_when(status %in% "m" ~ "male",
status %in% "f" ~ "female")) %>%
select(patID, type, status)
pSex <- ggplot(sexTab, aes(x=patID, y = type, fill = status)) +
geom_tile(color = NA) +
theme_void() + xlab("") + ylab("") +
coord_cartesian(expand = FALSE) +
scale_fill_manual(values = c(male=colList[7],female=colList[5]), name = "sex") +
theme(axis.text.y = element_text(face = "bold",size=11),
axis.ticks.length.y = unit(0.05,"npc"))
#pSex
Pretreatment
treatTab <- survT %>% filter(patID %in% sortedPat) %>%
select(patID, pretreat) %>%
mutate(treatment = case_when(pretreat %in% 1 ~ "yes",
pretreat %in% 0 ~ "no",
is.na(pretreat) ~ "NA")) %>%
mutate(status = as.character(treatment), type = "treatment") %>%
mutate(patID = factor(patID, levels = sortedPat)) %>%
select(patID, type, status)
pTreat <- ggplot(treatTab, aes(x=patID, y = type, fill = status)) +
geom_tile(color = NA) +
theme_void() + xlab("") + ylab("") +
coord_cartesian(expand = FALSE) +
scale_fill_manual(values = c(yes = "black", no = "white","NA" = "grey80"), name = "treatment") +
theme(axis.text.y = element_text(face = "bold",size=11),
axis.ticks.length.y = unit(0.05,"npc"))
#pTreat
Age
agePlotTab <- survT %>% filter(patID %in% sortedPat) %>%
select(patID, age) %>%
mutate( status = age, type = "age") %>%
mutate(patID = factor(patID, levels = sortedPat)) %>%
select(patID, type, status)
pAge <- ggplot(agePlotTab, aes(x=patID, y = type, fill = status)) +
geom_tile(color = NA) +
theme_void() + xlab("") + ylab("") +
coord_cartesian(expand = FALSE) +
scale_fill_viridis_b(name = "age") +
theme(axis.text.y = element_text(face = "bold",size=11),
axis.ticks.length.y = unit(0.05,"npc"))
#pAge
Combine all plots
lMain <- get_legend(pMain + geom_tile(color = "black") )
lAge <- get_legend(pAge + geom_tile(color = "black") )
lSex <- get_legend(pSex+ geom_tile(color = "black") )
lIGHV <- get_legend(pIGHV+ geom_tile(color = "black") )
lTreat <- get_legend(pTreat+ geom_tile(color = "black") )
noLegend <- theme(legend.position = "none")
mainPlot <- plot_grid(pAge + noLegend, pSex + noLegend,
pIGHV + noLegend,
pMain + noLegend, ncol=1, align = "v",
rel_heights = c(rep(1,3),20))
legendPlot <- plot_grid(lAge, lSex, lIGHV, lMain,ncol=1, align = "hv")
plot_grid(mainPlot, NULL, plot_grid(legendPlot, ncol=1), ncol=3, rel_widths = c(1,0.05, 0.15))

ggsave("cohortComposition.pdf", height=6, width=12)
(all cohorts combined)
patInfo <- sampleTab %>% select(encID, leukCount, cohort) %>%
left_join(select(patMeta, Patient.ID, IGHV.status, trisomy12), by = c(encID = "Patient.ID")) %>%
left_join(select(survT, patID, OS, died, TTT, treatedAfter, TTT, age, sex, pretreat), by = c(encID = "patID")) %>%
select(encID, age, sex, IGHV.status, trisomy12, leukCount, OS, died, TTT, treatedAfter, pretreat, cohort)
patInfoTab <- patInfo %>% #format
mutate(trisomy12 = ifelse(trisomy12 %in% "1", "yes", "no"),
died = ifelse(is.na(OS),NA, ifelse(died,"yes","no")),
treatedAfter = ifelse(is.na(TTT), NA, ifelse(treatedAfter, "yes","no")),
pretreat = ifelse(pretreat %in% 1, "yes","no"),
age = as.integer(age),
OS = formatC(OS, digits=1),
TTT = formatC(TTT, digits=1)) %>%
mutate_all(replace_na,"NA") %>%
arrange(cohort, encID) %>%
dplyr::rename(ID = encID,
IGHV = IGHV.status,
`WBC count` = leukCount,
`Survival time (years)` = OS,
Died = died,
`Time to treatment (years)` = TTT,
`Treatment after sampling` = treatedAfter,
`Treatment before sampling` = pretreat)
Write a csv file
write_csv2(patInfoTab, "./patInfoTab.csv")
Save a latex table for supplementary table
library(xtable)
write(print(xtable(patInfoTab,
caption = "Patient characteristics"),
include.rownames=FALSE,
caption.placement = "top"), file = paste0("./patInfoTab.tex"))
sumNumTab <- select(patInfo, age, leukCount, OS, TTT, cohort) %>%
pivot_longer(-cohort) %>%
group_by(cohort,name) %>%
summarise(min = min(value,na.rm = TRUE), max=max(value, na.rm = TRUE), median = median(value, na.rm=TRUE))
sumNumTab %>% filter(cohort == "exploration")
# A tibble: 4 x 5
# Groups: cohort [1]
cohort name min max median
<chr> <chr> <dbl> <dbl> <dbl>
1 exploration age 33.8 89.2 67.0
2 exploration leukCount 20630 413000 78710
3 exploration OS 0.0219 6.60 2.55
4 exploration TTT 0.0110 6.60 0.573
sumNumTab %>% filter(cohort == "independent")
# A tibble: 4 x 5
# Groups: cohort [1]
cohort name min max median
<chr> <chr> <dbl> <dbl> <dbl>
1 independent age 37.3 87.5 67.8
2 independent leukCount 11500 265800 71100
3 independent OS 0.0492 10.1 3.36
4 independent TTT 0.00274 6.83 0.168
sumGroupTab <- select(patInfo, sex, IGHV.status, died, treatedAfter, pretreat, cohort) %>%
mutate_all(as.character) %>%
pivot_longer(-cohort) %>%
filter(!is.na(value)) %>%
group_by(cohort,name,value) %>%
summarise(num = length(value))
sumGroupTab %>% filter(cohort == "exploration")
# A tibble: 10 x 4
# Groups: cohort, name [5]
cohort name value num
<chr> <chr> <chr> <int>
1 exploration died FALSE 80
2 exploration died TRUE 11
3 exploration IGHV.status M 47
4 exploration IGHV.status U 44
5 exploration pretreat 0 82
6 exploration pretreat 1 9
7 exploration sex f 32
8 exploration sex m 59
9 exploration treatedAfter FALSE 44
10 exploration treatedAfter TRUE 46
sumGroupTab %>% filter(cohort == "independent")
# A tibble: 10 x 4
# Groups: cohort, name [5]
cohort name value num
<chr> <chr> <chr> <int>
1 independent died FALSE 20
2 independent died TRUE 12
3 independent IGHV.status M 1
4 independent IGHV.status U 30
5 independent pretreat 0 19
6 independent pretreat 1 13
7 independent sex f 10
8 independent sex m 22
9 independent treatedAfter FALSE 8
10 independent treatedAfter TRUE 23
#protCLL <- protCLL[rowData(protCLL)$uniqueMap,]
dds <- estimateSizeFactors(dds)
sampleOverlap <- intersect(colnames(protCLL), colnames(dds))
geneOverlap <- intersect(rowData(protCLL)$ensembl_gene_id, rownames(dds))
ddsSub <- dds[geneOverlap, sampleOverlap]
protSub <- protCLL[match(geneOverlap, rowData(protCLL)$ensembl_gene_id), sampleOverlap]
#how many gene don't have RNA expression at all?
noExp <- rowSums(counts(ddsSub)) == 0
#remove those genes in both datasets
ddsSub <- ddsSub[!noExp,]
protSub <- protSub[!noExp,]
#remove proteins with duplicated identifiers
protSub <- protSub[!duplicated(rowData(protSub)$name)]
geneOverlap <- intersect(rowData(protSub)$ensembl_gene_id, rownames(ddsSub))
ddsSub.vst <- varianceStabilizingTransformation(ddsSub)
rnaMat <- assay(ddsSub.vst)
proMat <- assays(protSub)[["count_combat"]]
rownames(proMat) <- rowData(protSub)$ensembl_gene_id
corTab <- lapply(geneOverlap, function(n) {
rna <- rnaMat[n,]
pro.raw <- proMat[n,]
res.raw <- cor.test(rna, pro.raw, use = "pairwise.complete.obs")
tibble(id = n,
p = res.raw$p.value,
coef = res.raw$estimate)
}) %>% bind_rows() %>%
arrange(desc(coef)) %>% mutate(p.adj = p.adjust(p, method = "BH"),
symbol = rowData(dds[id,])$symbol,
chr = rowData(dds[id,])$chromosome)
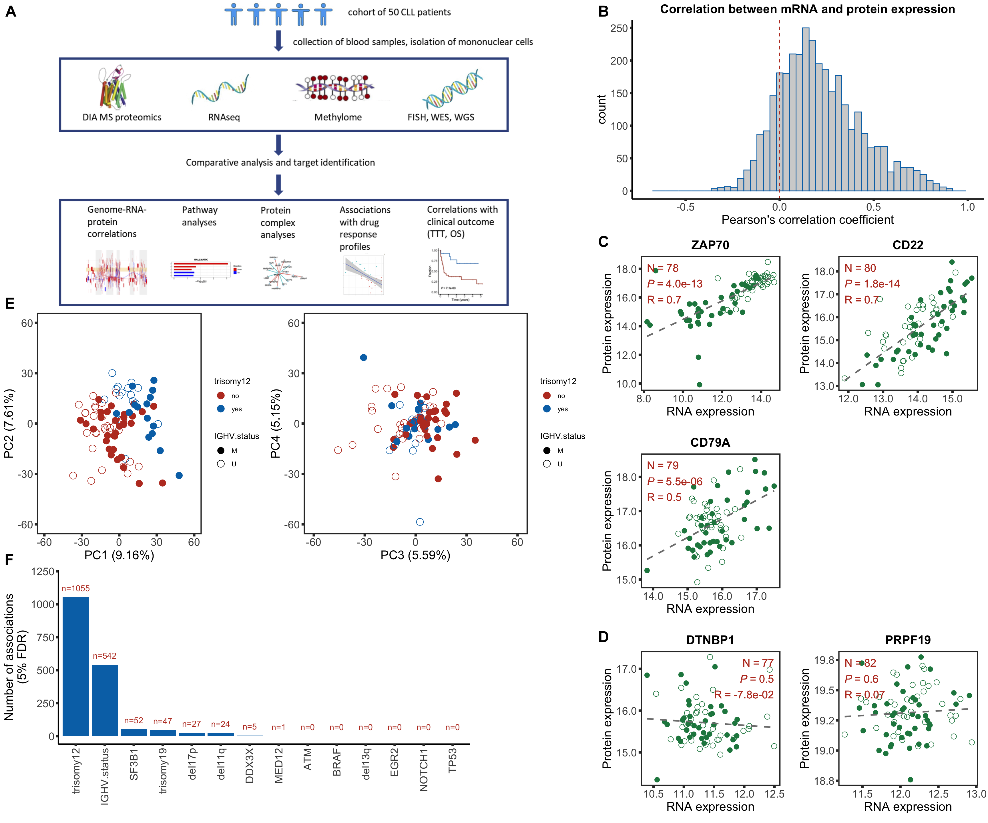
corHistPlot <- ggplot(corTab, aes(x=coef)) + geom_histogram(position = "identity", col = colList[2], alpha =0.3, bins =50) +
geom_vline(xintercept = 0, col = colList[1], linetype = "dashed") + xlim(-0.7,1) +
xlab("Pearson's correlation coefficient") + theme_half +
ggtitle("Correlation between mRNA and protein expression")
corHistPlot

Median Pearson’s correlation coefficient
median(corTab$coef)
[1] 0.1836462
medProt <- rowMedians(proMat,na.rm = T)
names(medProt) <- rownames(proMat)
medRNA <- rowMedians(rnaMat, na.rm = T)
names(medRNA) <- rownames(rnaMat)
plotTab <- corTab %>% mutate(rnaAbundance = medRNA[id], protAbundance = medProt[id])
plotList <- list()
plotList[["rna"]] <- plotCorScatter(plotTab,"coef","rnaAbundance",
showR2 = FALSE, annoPos = "left",
x_lab ="Correlation coefficient",
y_lab = "Median RNA expression",
title = "", dotCol = colList[5], textCol = colList[1])
plotList[["protein"]] <- plotCorScatter(plotTab,"coef","protAbundance",
showR2 = FALSE, annoPos = "left",
x_lab ="Correlation coefficient",
y_lab = "Median protein expression",
title = "", dotCol = colList[6], textCol = colList[1])
cowplot::plot_grid(plotlist = plotList, ncol =2)

geneList <- c("ZAP70","CD22","CD79A")
plotList <- lapply(geneList, function(n) {
print(n)
geneId <- rownames(dds)[match(n, rowData(dds)$symbol)]
stopifnot(length(geneId) ==1)
plotTab <- tibble(x=rnaMat[geneId,],y=proMat[geneId,], IGHV=protSub$IGHV.status)
coef <- cor(plotTab$x, plotTab$y, use="pairwise.complete")
annoPos <- ifelse (coef > 0, "left","right")
plotCorScatter(plotTab, "x","y", showR2 = FALSE, annoPos = annoPos, x_lab = "RNA expression", shape = "IGHV",
y_lab ="Protein expression", title = n,dotCol = colList[4], textCol = colList[1], legendPos="none")
})
[1] "ZAP70"
[1] "CD22"
[1] "CD79A"
goodCorPlot <- cowplot::plot_grid(plotlist = plotList, ncol =2)
goodCorPlot
CD38 was not detected any more
geneList <- c("DTNBP1","PRPF19")
plotList <- lapply(geneList, function(n) {
geneId <- rownames(dds)[match(n, rowData(dds)$symbol)]
stopifnot(length(geneId) ==1)
plotTab <- tibble(x=rnaMat[geneId,],y=proMat[geneId,], IGHV=protSub$IGHV.status)
coef <- cor(plotTab$x, plotTab$y, use="pairwise.complete")
annoPos <- ifelse (coef > 0, "left","right")
plotCorScatter(plotTab, "x","y", showR2 = FALSE, annoPos = annoPos, x_lab = "RNA expression",
y_lab ="Protein expression", title = n,dotCol = colList[4], textCol = colList[1],
shape = "IGHV", legendPos = "none")
})
badCorPlot <- cowplot::plot_grid(plotlist = plotList, ncol =2)
badCorPlot

#remove genes on sex chromosomes
protCLL.sub <- protCLL[!rowData(protCLL)$chromosome_name %in% c("X","Y"),]
plotMat <- assays(protCLL.sub)[["QRILC_combat"]]
sds <- genefilter::rowSds(plotMat)
plotMat <- as.matrix(plotMat[order(sds,decreasing = TRUE),])
colAnno <- colData(protCLL)[,c("gender","IGHV.status","trisomy12")] %>%
data.frame()
colAnno$trisomy12 <- ifelse(colAnno$trisomy12 %in% 1, "yes","no")
pcOut <- prcomp(t(plotMat), center =TRUE, scale. = TRUE)
pcRes <- pcOut$x
eigs <- pcOut$sdev^2
varExp <- structure(eigs/sum(eigs),names = colnames(pcRes))
All proteins are included for PCA analysis
plotTab <- pcRes %>% data.frame() %>% cbind(colAnno[rownames(.),]) %>%
rownames_to_column("patID") %>% as_tibble()
plotPCA12 <- ggplot(plotTab, aes(x=PC1, y=PC2, col = trisomy12, shape = IGHV.status)) + geom_point(size=4) +
xlab(sprintf("PC1 (%1.2f%%)",varExp[["PC1"]]*100)) +
ylab(sprintf("PC2 (%1.2f%%)",varExp[["PC2"]]*100)) +
scale_color_manual(values = colList) +
scale_shape_manual(values = c(M = 16, U =1)) +
xlim(-60,60) + ylim(-60,60) +
theme_full + theme(legend.position = "right")
plotPCA12

plotPCA34 <- ggplot(plotTab, aes(x=PC3, y=PC4, col = trisomy12, shape = IGHV.status)) + geom_point(size=4) +
xlab(sprintf("PC3 (%1.2f%%)",varExp[["PC3"]]*100)) +
ylab(sprintf("PC4 (%1.2f%%)",varExp[["PC4"]]*100)) +
scale_color_manual(values = colList) +
scale_shape_manual(values = c(M = 16, U =1)) +
xlim(-60,60) + ylim(-60,60) +
theme_full
plotPCA34

corTab <- lapply(colnames(pcRes), function(pc) {
ighvCor <- t.test(pcRes[,pc] ~ colAnno$IGHV.status, var.equal=TRUE)
tri12Cor <- t.test(pcRes[,pc] ~ colAnno$trisomy12, var.equal=TRUE)
tibble(PC = pc,
feature=c("IGHV", "trisomy12"),
p = c(ighvCor$p.value, tri12Cor$p.value))
}) %>% bind_rows() %>% mutate(p.adj = p.adjust(p)) %>%
filter(p <= 0.05) %>% arrange(p)
corTab
# A tibble: 9 x 4
PC feature p p.adj
<chr> <chr> <dbl> <dbl>
1 PC1 trisomy12 0.00000000740 0.00000135
2 PC6 trisomy12 0.0000000919 0.0000166
3 PC3 IGHV 0.0000253 0.00455
4 PC2 trisomy12 0.0000263 0.00470
5 PC5 IGHV 0.000308 0.0549
6 PC1 IGHV 0.000459 0.0813
7 PC90 trisomy12 0.0109 1
8 PC11 IGHV 0.0186 1
9 PC6 IGHV 0.0302 1
plotTab <- pcRes %>% data.frame() %>% cbind(colAnno[rownames(.),]) %>%
rownames_to_column("patID") %>% as_tibble()
plotPCA13 <- ggplot(plotTab, aes(x=PC1, y=PC3, col = trisomy12, shape = IGHV.status)) + geom_point(size=4) +
xlab(sprintf("PC1 (%1.2f%%)",varExp[["PC1"]]*100)) +
ylab(sprintf("PC3 (%1.2f%%)",varExp[["PC3"]]*100)) +
scale_color_manual(values = colList) +
scale_shape_manual(values = c(M = 16, U =1)) +
xlim(-60,60) + ylim(-60,60) +
theme_full
plotPCA13

PC1
enRes <- list()
gmts = list(H= "../data/gmts/h.all.v6.2.symbols.gmt",
KEGG = "../data/gmts/c2.cp.kegg.v6.2.symbols.gmt",
C6 = "../data/gmts/c6.all.v6.2.symbols.gmt")
proMat <- assays(protCLL.sub)[["QRILC_combat"]]
iPC <- "PC1"
pc <- pcRes[,iPC][colnames(proMat)]
designMat <- model.matrix(~1+pc)
fit <- limma::lmFit(proMat, designMat)
fit2 <- eBayes(fit)
corRes <- topTable(fit2, "pc", number = Inf) %>%
data.frame() %>% rownames_to_column("id")
inputTab <- corRes %>% filter(adj.P.Val < 0.05) %>%
mutate(name = rowData(protCLL[id,])$hgnc_symbol) %>% filter(!is.na(name)) %>%
distinct(name, .keep_all = TRUE) %>%
select(name, t) %>% data.frame() %>% column_to_rownames("name")
enRes[["Proteins associated with PC1"]] <- runGSEA(inputTab, gmts$H, "page")
PC2
proMat <- assays(protCLL.sub)[["QRILC_combat"]]
iPC <- "PC2"
pc <- pcRes[,iPC][colnames(proMat)]
designMat <- model.matrix(~1+pc)
fit <- limma::lmFit(proMat, designMat)
fit2 <- eBayes(fit)
corRes <- topTable(fit2, "pc", number = Inf) %>%
data.frame() %>% rownames_to_column("id")
inputTab <- corRes %>% filter(adj.P.Val < 0.05) %>%
mutate(name = rowData(protCLL[id,])$hgnc_symbol) %>% filter(!is.na(name)) %>%
distinct(name, .keep_all = TRUE) %>%
select(name, t) %>% data.frame() %>% column_to_rownames("name")
enRes[["Proteins associated with PC2"]] <- runGSEA(inputTab, gmts$H, "page")
PC3
proMat <- assays(protCLL.sub)[["QRILC_combat"]]
iPC <- "PC3"
pc <- pcRes[,iPC][colnames(proMat)]
designMat <- model.matrix(~1+pc)
fit <- limma::lmFit(proMat, designMat)
fit2 <- eBayes(fit)
corRes <- topTable(fit2, "pc", number = Inf) %>%
data.frame() %>% rownames_to_column("id")
inputTab <- corRes %>% filter(adj.P.Val < 0.05) %>%
mutate(name = rowData(protCLL[id,])$hgnc_symbol) %>% filter(!is.na(name)) %>%
distinct(name, .keep_all = TRUE) %>%
select(name, t) %>% data.frame() %>% column_to_rownames("name")
enRes[["Proteins associated with PC3"]] <- runGSEA(inputTab, gmts$H, "page")
cowplot::plot_grid(plotEnrichmentBar(enRes[[1]], ifFDR = TRUE, pCut = 0.05, setName = "",title = "Proteins associated with PC1", removePrefix = "HALLMARK_"),
plotEnrichmentBar(enRes[[2]], ifFDR = TRUE, pCut = 0.05, setName = "", title = "Proteins associated with PC2", removePrefix = "HALLMARK_"),
plotEnrichmentBar(enRes[[3]], ifFDR = TRUE, pCut = 0.05, setName = "", title = "Proteins associated with PC3", removePrefix = "HALLMARK_"),
ncol=1,
align = "hv",
rel_heights = c(9,3,6))

#remove genes on sex chromosomes
protCLL.b1 <- protCLL[!rowData(protCLL)$chromosome_name %in% c("X","Y"), filter(sampleTab, batch == "batch1")$encID]
plotMat <- assays(protCLL.b1)[["QRILC"]]
sds <- genefilter::rowSds(plotMat)
plotMat <- as.matrix(plotMat[order(sds,decreasing = TRUE),])
colAnno <- colData(protCLL)[,c("gender","IGHV.status","trisomy12")] %>%
data.frame()
colAnno$trisomy12 <- ifelse(colAnno$trisomy12 %in% 1, "yes","no")
pcOut <- prcomp(t(plotMat), center =TRUE, scale. = TRUE)
pcRes <- pcOut$x
eigs <- pcOut$sdev^2
varExp <- structure(eigs/sum(eigs),names = colnames(pcRes))
PC3
enRes <- list()
proMat <- plotMat
iPC <- "PC3"
pc <- pcRes[,iPC][colnames(proMat)]
designMat <- model.matrix(~1+pc)
fit <- limma::lmFit(proMat, designMat)
fit2 <- eBayes(fit)
corRes <- topTable(fit2, "pc", number = Inf) %>%
data.frame() %>% rownames_to_column("id")
inputTab <- corRes %>% filter(adj.P.Val < 0.05) %>%
mutate(name = rowData(protCLL[id,])$hgnc_symbol) %>% filter(!is.na(name)) %>%
distinct(name, .keep_all = TRUE) %>%
select(name, t) %>% data.frame() %>% column_to_rownames("name")
enRes[["Proteins associated with PC3"]] <- runGSEA(inputTab, gmts$H, "page")
PC4
iPC <- "PC4"
pc <- pcRes[,iPC][colnames(proMat)]
designMat <- model.matrix(~1+pc)
fit <- limma::lmFit(proMat, designMat)
fit2 <- eBayes(fit)
corRes <- topTable(fit2, "pc", number = Inf) %>%
data.frame() %>% rownames_to_column("id")
inputTab <- corRes %>% filter(adj.P.Val < 0.05) %>%
mutate(name = rowData(protCLL[id,])$hgnc_symbol) %>% filter(!is.na(name)) %>%
distinct(name, .keep_all = TRUE) %>%
select(name, t) %>% data.frame() %>% column_to_rownames("name")
enRes[["Proteins associated with PC4"]] <- runGSEA(inputTab, gmts$H, "page")
cowplot::plot_grid(plotEnrichmentBar(enRes[[1]], ifFDR = TRUE, pCut = 0.05, setName = "",title = "Proteins associated with PC3", removePrefix = "HALLMARK_"),
plotEnrichmentBar(enRes[[2]], ifFDR = TRUE, pCut = 0.05, setName = "", title = "Proteins associated with PC4", removePrefix = "HALLMARK_"),
ncol=1,
align = "hv",
rel_heights = c(10,4))

corPureTab <- lapply(colnames(pcRes)[1:20], function(pc) {
testTab <- pcRes[,pc, drop=FALSE] %>% as_tibble(rownames = "patID") %>%
mutate(purity = sampleTab[match(patID, sampleTab$encID),]$purity) %>%
filter(!is.na(purity))
res <- cor.test(testTab[[2]], testTab[[3]])
tibble(PC = pc,
p= res$p.value,
coef = res$estimate)
}) %>% bind_rows() %>% mutate(p.adj = p.adjust(p)) %>%
filter(p <= 0.05) %>% arrange(p)
corPureTab
# A tibble: 2 x 4
PC p coef p.adj
<chr> <dbl> <dbl> <dbl>
1 PC9 0.0298 0.682 0.596
2 PC1 0.0300 -0.682 0.596
usePC <- "PC1"
plotTab <- pcRes[,usePC, drop=FALSE] %>% as_tibble(rownames = "patID") %>%
mutate(purity = sampleTab[match(patID, sampleTab$encID),]$purity) %>%
filter(!is.na(purity))
ggplot(plotTab, aes_string(x=usePC,y="purity")) + geom_point() +
xlab(sprintf("%s (%1.2f%%)",usePC, varExp[[usePC]]*100)) +
geom_smooth(method ="lm") +
geom_text(x= 10,y=98, label = sprintf("P = %1.2f, Pearson's r = %1.2f", corPureTab[1,]$p, corPureTab[1,]$coef), col="darkred") +
theme_full +
ylab("tumor purity estimated by DNA methylation")

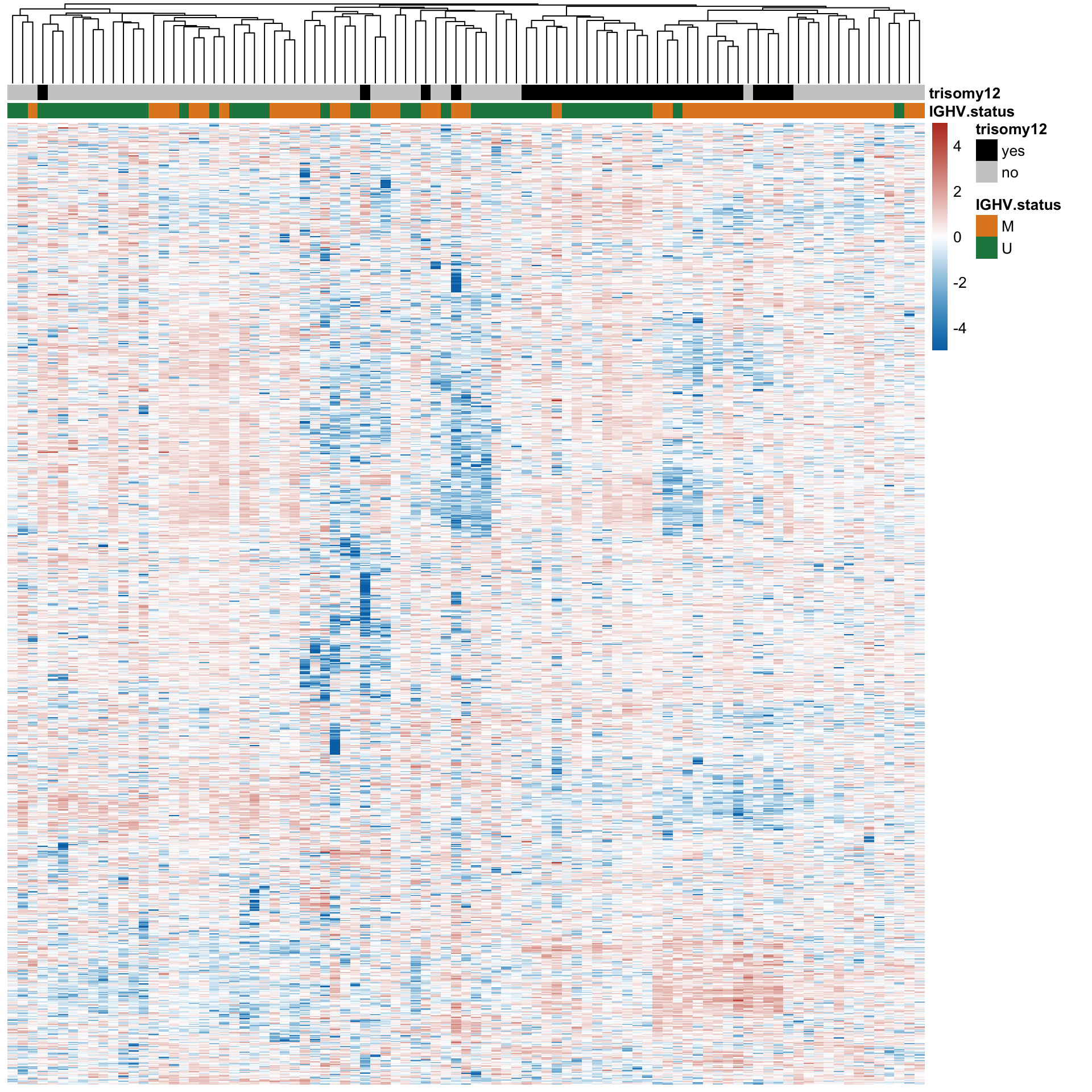
protCLL.sub <- protCLL[!rowData(protCLL)$chromosome_name %in% c("X","Y"),]
plotMat <- assays(protCLL.sub)[["QRILC_combat"]]
sds <- rowSds(plotMat)
plotMat <- plotMat[order(sds, decreasing = T)[1:1000],]
colAnno <- colData(protCLL)[,c("IGHV.status","trisomy12")] %>%
data.frame()
colAnno$trisomy12 <- ifelse(colAnno$trisomy12 %in% 1, "yes","no")
plotMat <- mscale(plotMat, center = 6)
annoCol <- list(trisomy12 = c(yes = "black",no = "grey80"),
IGHV.status = c(M = colList[3], U = colList[4]))
pheatmap::pheatmap(plotMat, annotation_col = colAnno, scale = "none",
clustering_method = "average", clustering_distance_cols = "correlation",
color = colorRampPalette(c(colList[2],"white",colList[1]))(100),
breaks = seq(-5,5, length.out = 101), annotation_colors = annoCol,
show_rownames = FALSE, show_colnames = FALSE,
treeheight_row = 0)

Correlation matrix
pheatmap(cor(plotMat), annotation_col = colAnno, clustering_method = "ward.D2", annotation_colors = annoCol,
color = colorRampPalette(c(colList[2],"white",colList[1]))(100),border_color = NA,
breaks = seq(-1,1, length.out = 101),show_rownames = FALSE, show_colnames = FALSE)

Load the list of differentially expression proteins generated by Section 2
load("../output/deResList.RData")
plotTab <- resList %>% group_by(Gene) %>%
summarise(nFDR.local = sum(adj.P.Val <= 0.05))
Individual gene adjusted
plotTab <- arrange(plotTab, desc(nFDR.local)) %>% mutate(Gene = factor(Gene, levels = Gene))
numCorBar <- ggplot(plotTab, aes(x=Gene, y = nFDR.local)) + geom_bar(stat="identity",fill=colList[2]) +
geom_text(aes(label = paste0("n=", nFDR.local)),vjust=-1,col=colList[1]) + ylim(0,1200) +
theme_half + theme(axis.text.x = element_text(angle = 90, hjust=1, vjust=0.5)) +
ylab("Number of associations\n(5% FDR)") + xlab("")
numCorBar

Load the list of differentially expression proteins generated by Section 2
load("../output/deResListRNA.RData")
plotTab <- resListRNA %>% group_by(Gene) %>%
summarise(nFDR.local = sum(adj.P.Val <= 0.05, na.rm=TRUE))
Individual gene adjusted
plotTab <- arrange(plotTab, desc(nFDR.local)) %>% mutate(Gene = factor(Gene, levels = Gene))
numCorBarRNA <- ggplot(plotTab, aes(x=Gene, y = nFDR.local)) + geom_bar(stat="identity",fill=colList[2]) +
geom_text(aes(label = paste0("n=", nFDR.local)),vjust=-1,col=colList[1]) + ylim(0,1500) +
theme_half + theme(axis.text.x = element_text(angle = 90, hjust=1, vjust=0.5)) +
ylab("Number of associations\n(5% FDR)") + xlab("")
numCorBarRNA

resList <- resList %>%
mutate(ensembl_id = rowData(protCLL[id,])$ensembl_gene_id)
geneOverlap <- intersect(resListRNA$id, resList$ensembl_id)
rnaResList <- resListRNA %>% filter(id %in% geneOverlap) %>%
select(id, log2FC, adj.P.Val, Gene) %>%
dplyr::rename(rnaFC = log2FC, rnaPadj = adj.P.Val)
protResList <- resList %>% filter(ensembl_id %in% geneOverlap) %>%
mutate(id = ensembl_id) %>%
select(id, log2FC, adj.P.Val, Gene) %>%
dplyr::rename(protFC = log2FC, protPadj = adj.P.Val)
comTab <- left_join(rnaResList, protResList, by =c("id","Gene"))
fdrCut <- 0.05
comTab <- comTab %>%
mutate(group = case_when(
rnaPadj < fdrCut & protPadj > fdrCut ~ "rnaOnly",
rnaPadj > fdrCut & protPadj < fdrCut ~ "proteinOnly",
rnaPadj < fdrCut & protPadj < fdrCut & rnaFC*protFC >0 ~ "both",
TRUE ~ "none"
))
plotTab <- group_by(comTab, Gene, group) %>%
summarise(n=length(id)) %>% filter(group != "none") %>%
ungroup() %>%
arrange(desc(n)) %>%
mutate(Gene = factor(Gene, levels= unique(Gene)),
group = factor(group, levels = c("rnaOnly","both","proteinOnly")))
ggplot(plotTab, aes(x=Gene, y=n, fill=group)) +
geom_bar(stat = "identity") +
theme(axis.text.x = element_text(angle = 90, hjust=1, vjust=0.5))

load("../data/proteomic_explore_enc.RData")
protCLL.lumos <- protCLL[,protCLL$batch %in% "batch1"]
load("../data/proteomic_timsTOF_enc.RData")
protCLL.tims <- protCLL
How many overlapped samples?
length(intersect(colnames(protCLL.lumos), colnames(protCLL.tims)))
[1] 49
Overlap of all detected proteins (< 50% missing values)
library(Vennerable)
symbolList.all <- list(LUMOS = unique(rowData(protCLL.lumos)$hgnc_symbol),
timsTOF = unique(rowData(protCLL.tims)$hgnc_symbol))
Vpro <- Venn(symbolList.all)
plot(Vpro, doWeights = FALSE)

commonProtein <- intersect(symbolList.all$LUMOS, symbolList.all$timsTOF)
proteinGroup <- tibble(name = commonProtein, group = "both") %>%
bind_rows(tibble(name = setdiff(symbolList.all$LUMOS, commonProtein), group = "only in LUMOS")) %>%
bind_rows(tibble(name = setdiff(symbolList.all$timsTOF, commonProtein), group = "only in timsTOF"))
exprTab.lumos <- assays(protCLL.lumos)[["log2Norm"]] %>% data.frame() %>%
rownames_to_column("id") %>% mutate(name = rowData(protCLL.lumos[id,])$hgnc_symbol) %>%
gather(key = "patID", value = "expr", -id, -name) %>%
mutate(group = proteinGroup[match(name, proteinGroup$name),]$group,
dataset = "LUMOS")
exprTab.tof<- assays(protCLL.tims)[["log2Norm"]] %>% data.frame() %>%
rownames_to_column("id") %>% mutate(name = rowData(protCLL.tims[id,])$hgnc_symbol) %>%
gather(key = "patID", value = "expr", -id, -name) %>%
mutate(group = proteinGroup[match(name, proteinGroup$name),]$group,
dataset = "timsTOF")
exprTab <- bind_rows(exprTab.lumos, exprTab.tof)
ggplot(exprTab, aes(x = expr, fill = group)) +
geom_histogram(position = "identity", alpha = 0.5, bins=100, col = "grey50") +
facet_wrap(~dataset) +
xlab("log2(protein counts)") +
theme_full

Pearson correlation coefficient
sumProtein <- filter(exprTab, group == "both") %>%
filter(!is.na(expr)) %>% group_by(id) %>%
summarise(nLUMOS = sum(dataset == "LUMOS"),nTOF = sum(dataset=="timsTOF")) %>%
filter(nLUMOS >= 10 & nTOF >=10 )
testRes <- filter(exprTab, group == "both", id %in% sumProtein$id) %>%
mutate(expr = log(expr)) %>%
spread(key = dataset, value = expr) %>%
group_by(id) %>% nest() %>%
mutate(m = map(data, ~cor.test(~LUMOS+timsTOF,.))) %>%
mutate(res = map(m, broom::tidy)) %>%
unnest(res)
ggplot(testRes, aes(x=estimate)) + geom_histogram(position = "identity", fill = colList[3], col = "grey50", alpha =0.3, bins =100) +
geom_vline(xintercept = 0, col = "red", linetype = "dashed") +
xlab("Pearson's correlation coefficient") +
theme_full

library(corrplot)
overSample <- intersect(colnames(protCLL.lumos), colnames(protCLL.tims))
pcResLumos <- prcomp(t(assays(protCLL.lumos[,overSample])[["QRILC"]]), center = TRUE, scale. = TRUE)
pcResTims <- prcomp(t(assays(protCLL.tims[,overSample])[["QRILC"]]), center = TRUE, scale. = TRUE)
pcLumos <- pcResLumos$x[,1:10] %>% as.matrix()
pcTims <- pcResTims$x[,1:10] %>% as.matrix()
Variance explained by top10 PCs
eigsLumos <- pcResLumos$sdev^2
eigsTims <- pcResTims$sdev^2
sumVarExpr <- structure(c(sum(eigsLumos[1:10])/sum(eigsLumos), sum(eigsTims[1:10])/sum(eigsLumos)), names = c("LUMOS","timsTOF"))
sumVarExpr
LUMOS timsTOF
0.6050520 0.8697672
#function to do correlation test on matrix
cor.mtest <- function(mat1, mat2=NULL, conf.level = 0.99) {
if(is.null (mat2)) mat2 <- mat1
mat1 <- as.matrix(mat1)
mat2 <- as.matrix(mat2)
stopifnot(ncol(mat1) == ncol(mat2))
n1 <- nrow(mat1)
n2 <- nrow(mat2)
p.mat <- cor.rho <- matrix(NA, n1, n2)
for (i in 1:n1) {
for (j in 1:n2) {
tmp <- cor.test(mat1[i, ], mat2[j, ], conf.level = conf.level,
use="pairwise.complete.obs",method="pearson")
p.mat[i, j] <- tmp$p.value
cor.rho[i, j] <- abs(tmp$estimate[[1]])
}
}
colnames(cor.rho) <- colnames(p.mat) <- rownames(mat2)
rownames(cor.rho) <- rownames(p.mat) <- rownames(mat1)
return(list(cor.rho, p.mat))
}
featureCor <- cor.mtest(t(pcLumos), t(pcTims))
#correlation heatmap
corrplot(featureCor[[1]],order="original",p.mat = featureCor[[2]],sig.level = 0.01, cl.lim = c(0,1))

designPlot <- draw_image("../data/Fig1A.png")
p <- ggdraw() + designPlot
leftCol <- plot_grid(p,
plot_grid(plotPCA12, plotPCA34, ncol=2, rel_widths = c(.45,0.55)),
plot_grid(numCorBar,NULL,rel_widths = c(0.8,0.2),ncol=2), ncol = 1,
labels = c("A","E","F"), label_size = 20, vjust = c(1.5, 0,-0.1),
rel_heights = c(1.2,1,1))
rightCol <- plot_grid(corHistPlot,
goodCorPlot,
badCorPlot, ncol=1, rel_heights = c(0.28,0.48,0.24), labels = c("B","C","D"), label_size = 20)
#pdf("test.pdf", height = 13, width = 18)
plot_grid(leftCol, rightCol, rel_widths = c(0.6, 0.4))

#dev.off()
load("../data/proteomic_independent_enc.RData")
protCLL <- protCLL[,colnames(protCLL) %in% patMeta$Patient.ID]
geneMat <- patMeta[match(colnames(protCLL), patMeta$Patient.ID),] %>%
select(-IGHV.status, -Methylation_Cluster) %>%
mutate_if(is.factor, as.character) %>%
mutate_at(vars(-Patient.ID), as.numeric) %>% #assign a few unknown mutated cases to wildtype
data.frame() %>% column_to_rownames("Patient.ID")
#geneMat <- geneMat[,apply(geneMat,2, function(x) sum(x %in% 1, na.rm = TRUE))>=5]
#dim(geneMat)
Mutations that will be tested
#Remove some dubious annotations
geneMat <- geneMat[,c(useGeneForComposition,"U1")]
colnames(geneMat)
[1] "del11q" "del13q" "del17p" "trisomy12" "trisomy19" "ATM"
[7] "BRAF" "DDX3X" "EGR2" "MED12" "NOTCH1" "SF3B1"
[13] "TP53" "U1"
Dimension
dim(geneMat)
[1] 26 14
Separate CNV table and mutation table
cnvCol <- colnames(geneMat)[grepl("del|trisomy",colnames(geneMat))]
cnvMat <- geneMat[,cnvCol]
mutMat <- geneMat[,!colnames(geneMat) %in% cnvCol]
cnvMat <- cnvMat[,names(sort(colSums(cnvMat == 1,na.rm=TRUE)))]
#
#Manually assign CNV feature order for better visualization
#cnvMat <- cnvMat[,c("del17p","del11q","del13q","trisomy19","trisomy12")]
mutMat <- mutMat[,names(sort(colSums(mutMat == 1, na.rm=TRUE)))]
geneMat <- cbind(mutMat,cnvMat)
geneMat[is.na(geneMat)] <- -1
Sort patient based on CNVs
sortTab <- function(sumTab) {
i <- ncol(sumTab)
#print(i)
if (i == 1) {
return(rownames(sumTab)[order(sumTab[,i])])
}
allLevel <- sort(unique(sumTab[,i]))
orderRow <- lapply(allLevel, function(n) {
sortTab(sumTab[sumTab[,i] %in% n, seq(1,i-1), drop = FALSE])
}) %>% unlist() %>% c()
return(orderRow)
}
sortedPat <- rev(sortTab(geneMat))
Prepare table for plot
plotTab <- geneMat %>% as_tibble(rownames="patID") %>% mutate_all(as.character) %>%
pivot_longer(-patID, names_to = "var", values_to = "value") %>%
mutate(status = case_when(
value == -1 ~ "NA",
value == 0 ~ "WT",
value == 1 & var %in% cnvCol ~ "CNV",
value == 1 & !var %in% cnvCol ~ "gene mutation"
)) %>%
mutate(var = factor(var, levels = c(colnames(mutMat),colnames(cnvMat))),
patID = factor(patID, levels = sortedPat),
status = factor(status, levels =c("WT","CNV","gene mutation","NA")))
formatedName <- lapply(levels(plotTab$var), function(n) {
if(n %in% cnvCol) {
n
} else {
bquote(italic(.(n)))
}
})
Plot mutation matrix
pMain <- ggplot(plotTab, aes(x=patID, y = var, fill = status)) +
geom_tile(color = "grey80") +
theme_void() +
scale_fill_manual(values = c("gene mutation" = colList[5],
"CNV"= colList[4],
"WT" ="white",
"NA" = "grey80"),
name = "aberrations") +
scale_y_discrete(labels = formatedName) +
theme(axis.text.x = element_blank(),
axis.text.y = element_text(size=11, face = "bold"),
axis.ticks.length.y = unit(0.05,"npc")) +
ylab("") + xlab("")
#pMain
IGHV status
ighvTab <- select(patMeta, Patient.ID, IGHV.status) %>%
mutate(patID = Patient.ID, status = IGHV.status, type = "IGHV") %>%
filter(patID %in% sortedPat) %>%
mutate(patID = factor(patID, levels = sortedPat)) %>%
select(patID, type, status) %>%
mutate(status = ifelse(is.na(status),"NA",status))
pIGHV <- ggplot(ighvTab, aes(x=patID, y = type, fill = status)) +
geom_tile(color = NA) +
theme_void() + xlab("") + ylab("") +
coord_cartesian(expand = FALSE) +
scale_fill_manual(values = c(M="black",U="white", "NA" = "grey80"), name = "IGHV") +
theme(axis.text.y = element_text(face = "bold", size=11),
axis.ticks.length.y = unit(0.05,"npc"))
table(ighvTab$status)
M NA U
1 1 24
#pIGHV
Sex
sexTab <- select(survT, patID, sex) %>%
mutate(status = as.character(sex), type = "sex") %>%
filter(patID %in% sortedPat) %>%
mutate(patID = factor(patID, levels = sortedPat),
status = case_when(status %in% "m" ~ "male",
status %in% "f" ~ "female")) %>%
select(patID, type, status)
pSex <- ggplot(sexTab, aes(x=patID, y = type, fill = status)) +
geom_tile(color = NA) +
theme_void() + xlab("") + ylab("") +
coord_cartesian(expand = FALSE) +
scale_fill_manual(values = c(male=colList[7],female=colList[5]), name = "sex") +
theme(axis.text.y = element_text(face = "bold",size=11),
axis.ticks.length.y = unit(0.05,"npc"))
#pSex
table(sexTab$status)
female male
10 16
Pretreatment
treatTab <- survT %>% filter(patID %in% sortedPat) %>%
select(patID, pretreat) %>%
mutate(treatment = case_when(pretreat %in% 1 ~ "yes",
pretreat %in% 0 ~ "no",
is.na(pretreat) ~ "NA")) %>%
mutate(status = as.character(treatment), type = "treatment") %>%
mutate(patID = factor(patID, levels = sortedPat)) %>%
select(patID, type, status)
pTreat <- ggplot(treatTab, aes(x=patID, y = type, fill = status)) +
geom_tile(color = NA) +
theme_void() + xlab("") + ylab("") +
coord_cartesian(expand = FALSE) +
scale_fill_manual(values = c(yes = "black", no = "white","NA" = "grey80"), name = "treatment") +
theme(axis.text.y = element_text(face = "bold",size=11),
axis.ticks.length.y = unit(0.05,"npc"))
#pTreat
Age
agePlotTab <- survT %>% filter(patID %in% sortedPat) %>%
select(patID, age) %>%
mutate( status = age, type = "age") %>%
mutate(patID = factor(patID, levels = sortedPat)) %>%
select(patID, type, status)
pAge <- ggplot(agePlotTab, aes(x=patID, y = type, fill = status)) +
geom_tile(color = NA) +
theme_void() + xlab("") + ylab("") +
coord_cartesian(expand = FALSE) +
scale_fill_viridis_b(name = "age") +
theme(axis.text.y = element_text(face = "bold",size=11),
axis.ticks.length.y = unit(0.05,"npc"))
#pAge
Combine all plots
lMain <- get_legend(pMain + geom_tile(color = "black") )
lAge <- get_legend(pAge + geom_tile(color = "black") )
lSex <- get_legend(pSex+ geom_tile(color = "black") )
lIGHV <- get_legend(pIGHV+ geom_tile(color = "black") )
lTreat <- get_legend(pTreat+ geom_tile(color = "black") )
noLegend <- theme(legend.position = "none")
mainPlot <- plot_grid(pAge + noLegend, pSex + noLegend,
pIGHV + noLegend,
pMain + noLegend, ncol=1, align = "v",
rel_heights = c(rep(1,3),20))
legendPlot <- plot_grid(lAge, lSex, lIGHV, lMain,ncol=1, align = "hv")
plot_grid(mainPlot, NULL, plot_grid(legendPlot, ncol=1), ncol=3, rel_widths = c(1,0.05, 0.15))

ggsave("cohortComposition_batch2.pdf", height=6, width=12)
sessionInfo()
R version 4.0.2 (2020-06-22)
Platform: x86_64-apple-darwin17.0 (64-bit)
Running under: macOS 10.16
Matrix products: default
BLAS: /Library/Frameworks/R.framework/Versions/4.0/Resources/lib/libRblas.dylib
LAPACK: /Library/Frameworks/R.framework/Versions/4.0/Resources/lib/libRlapack.dylib
locale:
[1] en_US.UTF-8/en_US.UTF-8/en_US.UTF-8/C/en_US.UTF-8/en_US.UTF-8
attached base packages:
[1] parallel stats4 stats graphics grDevices utils datasets
[8] methods base
other attached packages:
[1] corrplot_0.84 Vennerable_3.1.0.9000
[3] piano_2.4.0 xtable_1.8-4
[5] latex2exp_0.4.0 forcats_0.5.1
[7] stringr_1.4.0 dplyr_1.0.5
[9] purrr_0.3.4 readr_1.4.0
[11] tidyr_1.1.3 tibble_3.1.0
[13] ggplot2_3.3.3 tidyverse_1.3.0
[15] pheatmap_1.0.12 proDA_1.2.0
[17] cowplot_1.1.1 DESeq2_1.28.1
[19] SummarizedExperiment_1.18.2 DelayedArray_0.14.1
[21] matrixStats_0.58.0 Biobase_2.48.0
[23] GenomicRanges_1.40.0 GenomeInfoDb_1.24.2
[25] IRanges_2.22.2 S4Vectors_0.26.1
[27] BiocGenerics_0.34.0 limma_3.44.3
loaded via a namespace (and not attached):
[1] readxl_1.3.1 backports_1.2.1 fastmatch_1.1-0
[4] workflowr_1.6.2 plyr_1.8.6 igraph_1.2.6
[7] shinydashboard_0.7.1 splines_4.0.2 BiocParallel_1.22.0
[10] digest_0.6.27 htmltools_0.5.1.1 magick_2.7.0
[13] fansi_0.4.2 magrittr_2.0.1 memoise_2.0.0
[16] cluster_2.1.1 annotate_1.66.0 modelr_0.1.8
[19] colorspace_2.0-0 blob_1.2.1 rvest_1.0.0
[22] haven_2.3.1 xfun_0.21 crayon_1.4.1
[25] RCurl_1.98-1.2 jsonlite_1.7.2 graph_1.66.0
[28] genefilter_1.70.0 survival_3.2-7 glue_1.4.2
[31] gtable_0.3.0 zlibbioc_1.34.0 XVector_0.28.0
[34] scales_1.1.1 DBI_1.1.1 relations_0.6-9
[37] Rcpp_1.0.6 viridisLite_0.3.0 bit_4.0.4
[40] DT_0.17 htmlwidgets_1.5.3 httr_1.4.2
[43] fgsea_1.14.0 gplots_3.1.1 RColorBrewer_1.1-2
[46] ellipsis_0.3.1 pkgconfig_2.0.3 XML_3.99-0.5
[49] farver_2.1.0 sass_0.3.1 dbplyr_2.1.0
[52] locfit_1.5-9.4 utf8_1.1.4 reshape2_1.4.4
[55] tidyselect_1.1.0 labeling_0.4.2 rlang_0.4.10
[58] later_1.1.0.1 AnnotationDbi_1.50.3 munsell_0.5.0
[61] cellranger_1.1.0 tools_4.0.2 visNetwork_2.0.9
[64] cachem_1.0.4 cli_2.3.1 generics_0.1.0
[67] RSQLite_2.2.3 broom_0.7.5 evaluate_0.14
[70] fastmap_1.1.0 yaml_2.2.1 knitr_1.31
[73] bit64_4.0.5 fs_1.5.0 caTools_1.18.1
[76] RBGL_1.64.0 nlme_3.1-152 mime_0.10
[79] slam_0.1-48 xml2_1.3.2 compiler_4.0.2
[82] rstudioapi_0.13 marray_1.66.0 reprex_1.0.0
[85] geneplotter_1.66.0 bslib_0.2.4 stringi_1.5.3
[88] highr_0.8 lattice_0.20-41 Matrix_1.3-2
[91] shinyjs_2.0.0 vctrs_0.3.6 pillar_1.5.1
[94] lifecycle_1.0.0 jquerylib_0.1.3 data.table_1.14.0
[97] bitops_1.0-6 httpuv_1.5.5 R6_2.5.0
[100] promises_1.2.0.1 KernSmooth_2.23-18 gridExtra_2.3
[103] gtools_3.8.2 assertthat_0.2.1 rprojroot_2.0.2
[106] withr_2.4.1 GenomeInfoDbData_1.2.3 mgcv_1.8-34
[109] hms_1.0.0 grid_4.0.2 rmarkdown_2.7
[112] git2r_0.28.0 sets_1.0-18 shiny_1.6.0
[115] lubridate_1.7.10