Last updated: 2020-10-03

Checks: 5 2

Knit directory: Proteomics/analysis/

This reproducible R Markdown analysis was created with workflowr (version 1.6.2). The Checks tab describes the reproducibility checks that were applied when the results were created. The Past versions tab lists the development history.


The R Markdown is untracked by Git. To know which version of the R Markdown file created these results, you'll want to first commit it to the Git repo. If you're still working on the analysis, you can ignore this warning. When you're finished, you can run wflow_publish to commit the R Markdown file and build the HTML.

Great job! The global environment was empty. Objects defined in the global environment can affect the analysis in your R Markdown file in unknown ways. For reproduciblity it's best to always run the code in an empty environment.

The command set.seed(20200227) was run prior to running the code in the R Markdown file. Setting a seed ensures that any results that rely on randomness, e.g. subsampling or permutations, are reproducible.

Great job! Recording the operating system, R version, and package versions is critical for reproducibility.

The following chunks had caches available:
  • unnamed-chunk-4
  • unnamed-chunk-5

To ensure reproducibility of the results, delete the cache directory manuscript_S7_SF3B1_cache and re-run the analysis. To have workflowr automatically delete the cache directory prior to building the file, set delete_cache = TRUE when running wflow_build() or wflow_publish().

Great job! Using relative paths to the files within your workflowr project makes it easier to run your code on other machines.

Great! You are using Git for version control. Tracking code development and connecting the code version to the results is critical for reproducibility.

The results in this page were generated with repository version 3fb50c5. See the Past versions tab to see a history of the changes made to the R Markdown and HTML files.

Note that you need to be careful to ensure that all relevant files for the analysis have been committed to Git prior to generating the results (you can use wflow_publish or wflow_git_commit). workflowr only checks the R Markdown file, but you know if there are other scripts or data files that it depends on. Below is the status of the Git repository when the results were generated:


Ignored files:
    Ignored:    .DS_Store
    Ignored:    .Rhistory
    Ignored:    .Rproj.user/
    Ignored:    analysis/.DS_Store
    Ignored:    analysis/.Rhistory
    Ignored:    analysis/correlateCLLPD_cache/
    Ignored:    analysis/lassoForSTAT2_cache/
    Ignored:    analysis/manuscript_S1_Overview_cache/
    Ignored:    analysis/manuscript_S2_genomicAssociation_oldTimsTOF_cache/
    Ignored:    analysis/manuscript_S3_trisomy12_cache/
    Ignored:    analysis/manuscript_S4_IGHV_cache/
    Ignored:    analysis/manuscript_S4_IGHV_oldTimsTOF_cache/
    Ignored:    analysis/manuscript_S5_trisomy19_cache/
    Ignored:    analysis/manuscript_S6_del11q_cache/
    Ignored:    analysis/manuscript_S6_del11q_oldTimsTOF_cache/
    Ignored:    analysis/manuscript_S7_SF3B1_cache/
    Ignored:    analysis/manuscript_S8_drugResponse_Outcomes_cache/
    Ignored:    analysis/manuscript_S9_STAT2_cache/
    Ignored:    code/.Rhistory
    Ignored:    data/.DS_Store
    Ignored:    output/.DS_Store

Untracked files:
    Untracked:  analysis/.trisomy12_norm.pdf
    Untracked:  analysis/CNVanalysis_11q.Rmd
    Untracked:  analysis/CNVanalysis_trisomy12.Rmd
    Untracked:  analysis/CNVanalysis_trisomy19.Rmd
    Untracked:  analysis/STAT2_cytokines.Rmd
    Untracked:  analysis/SUGP1_splicing.svg.xml
    Untracked:  analysis/analysisDrugResponses.Rmd
    Untracked:  analysis/analysisDrugResponses_IC50.Rmd
    Untracked:  analysis/analysisPCA.Rmd
    Untracked:  analysis/analysisPreliminary_LUMOS.Rmd
    Untracked:  analysis/analysisPreliminary_timsTOF_Hela.Rmd
    Untracked:  analysis/analysisPreliminary_timsTOF_new.Rmd
    Untracked:  analysis/analysisSplicing.Rmd
    Untracked:  analysis/analysisTrisomy19.Rmd
    Untracked:  analysis/annotateCNV.Rmd
    Untracked:  analysis/comparePlatforms_LUMOS_helaTimsTOF.Rmd
    Untracked:  analysis/comparePlatforms_LUMOS_newTimsTOF.Rmd
    Untracked:  analysis/comparePlatforms_newTimsTOF_helaTimsTOF.Rmd
    Untracked:  analysis/complexAnalysis_IGHV.Rmd
    Untracked:  analysis/complexAnalysis_IGHV_alternative.Rmd
    Untracked:  analysis/complexAnalysis_overall.Rmd
    Untracked:  analysis/complexAnalysis_trisomy12.Rmd
    Untracked:  analysis/complexAnalysis_trisomy12_alternative.Rmd
    Untracked:  analysis/correlateGenomic_PC12adjusted.Rmd
    Untracked:  analysis/correlateGenomic_noBlock.Rmd
    Untracked:  analysis/correlateGenomic_noBlock_MCLL.Rmd
    Untracked:  analysis/correlateGenomic_noBlock_UCLL.Rmd
    Untracked:  analysis/correlateGenomic_timsTOFnew.Rmd
    Untracked:  analysis/correlateGenomic_timsTOFnewHela.Rmd
    Untracked:  analysis/correlateRNAexpression.Rmd
    Untracked:  analysis/default.css
    Untracked:  analysis/del11q.pdf
    Untracked:  analysis/del11q_norm.pdf
    Untracked:  analysis/full_diff_list.csv
    Untracked:  analysis/lassoForSTAT2.Rmd
    Untracked:  analysis/manuscript_S0_PrepareData.Rmd
    Untracked:  analysis/manuscript_S1_Overview.Rmd
    Untracked:  analysis/manuscript_S2_genomicAssociation.Rmd
    Untracked:  analysis/manuscript_S2_genomicAssociation_oldTimsTOF.Rmd
    Untracked:  analysis/manuscript_S3_trisomy12.Rmd
    Untracked:  analysis/manuscript_S4_IGHV.Rmd
    Untracked:  analysis/manuscript_S4_IGHV_oldTimsTOF.Rmd
    Untracked:  analysis/manuscript_S5_trisomy19.Rmd
    Untracked:  analysis/manuscript_S6_del11q.Rmd
    Untracked:  analysis/manuscript_S6_del11q_oldTimsTOF.Rmd
    Untracked:  analysis/manuscript_S7_SF3B1.Rmd
    Untracked:  analysis/manuscript_S8_drugResponse_Outcomes.Rmd
    Untracked:  analysis/manuscript_S9_STAT2.Rmd
    Untracked:  analysis/peptideValidate.Rmd
    Untracked:  analysis/plotCNV_del11q.pdf
    Untracked:  analysis/plotExpressionCNV.Rmd
    Untracked:  analysis/processPeptides_LUMOS.Rmd
    Untracked:  analysis/processProteomics_timsTOF_Hela.Rmd
    Untracked:  analysis/processProteomics_timsTOF_new.Rmd
    Untracked:  analysis/protCLL.RData
    Untracked:  analysis/qualityControl_timsTOF_Hela.Rmd
    Untracked:  analysis/qualityControl_timsTOF_new.Rmd
    Untracked:  analysis/style.css
    Untracked:  analysis/tableS1_DE_proteins_p0.01.xlsx
    Untracked:  analysis/test.pdf
    Untracked:  analysis/test.svg
    Untracked:  analysis/tri12Enrich.pdf
    Untracked:  analysis/trisomy12.pdf
    Untracked:  analysis/trisomy12_AFcor.Rmd
    Untracked:  analysis/trisomy12_norm.pdf
    Untracked:  code/AlteredPQR.R
    Untracked:  code/utils.R
    Untracked:  data/190909_CLL_prot_abund_med_norm.tsv
    Untracked:  data/190909_CLL_prot_abund_no_norm.tsv
    Untracked:  data/200725_cll_diaPASEF_direct_reports/
    Untracked:  data/200728_cll_diaPASEF_direct_plus_hela_reports/
    Untracked:  data/20190423_Proteom_submitted_samples_bereinigt.xlsx
    Untracked:  data/20191025_Proteom_submitted_samples_final.xlsx
    Untracked:  data/Chemokines.csv
    Untracked:  data/IFN_list.csv
    Untracked:  data/IFNreceptor.csv
    Untracked:  data/Interleukin_receptor.csv
    Untracked:  data/Interleukins.csv
    Untracked:  data/LUMOS/
    Untracked:  data/LUMOS_peptides/
    Untracked:  data/LUMOS_protAnnotation.csv
    Untracked:  data/LUMOS_protAnnotation_fix.csv
    Untracked:  data/SampleAnnotation_cleaned.xlsx
    Untracked:  data/chemoReceptor.csv
    Untracked:  data/example_proteomics_data
    Untracked:  data/facTab_IC50atLeast3New.RData
    Untracked:  data/gmts/
    Untracked:  data/mapEnsemble.txt
    Untracked:  data/mapSymbol.txt
    Untracked:  data/proteins_in_complexes
    Untracked:  data/pyprophet_export_aligned.csv
    Untracked:  data/timsTOF_protAnnotation.csv
    Untracked:  output/Fig1A.pdf
    Untracked:  output/Fig1A.png
    Untracked:  output/Fig1A.pptx
    Untracked:  output/LUMOS_processed.RData
    Untracked:  output/MSH6_splicing.svg
    Untracked:  output/SUGP1_splicing.eps
    Untracked:  output/SUGP1_splicing.pdf
    Untracked:  output/SUGP1_splicing.svg
    Untracked:  output/cnv_plots.zip
    Untracked:  output/cnv_plots/
    Untracked:  output/cnv_plots_norm.zip
    Untracked:  output/ddsrna_enc.RData
    Untracked:  output/deResList.RData
    Untracked:  output/deResList_timsTOF.RData
    Untracked:  output/deResList_timsTOF_old.RData
    Untracked:  output/dxdCLL.RData
    Untracked:  output/dxdCLL2.RData
    Untracked:  output/encMap.RData
    Untracked:  output/exprCNV.RData
    Untracked:  output/exprCNV_enc.RData
    Untracked:  output/lassoResults_CPS.RData
    Untracked:  output/lassoResults_IC50.RData
    Untracked:  output/patMeta_enc.RData
    Untracked:  output/pepCLL_lumos.RData
    Untracked:  output/pepCLL_lumos_enc.RData
    Untracked:  output/pepTab_lumos.RData
    Untracked:  output/pheno1000_enc.RData
    Untracked:  output/pheno1000_main.RData
    Untracked:  output/plotCNV_allChr11_diff.pdf
    Untracked:  output/plotCNV_del11q_sum.pdf
    Untracked:  output/proteomic_LUMOS_20200227.RData
    Untracked:  output/proteomic_LUMOS_20200320.RData
    Untracked:  output/proteomic_LUMOS_20200430.RData
    Untracked:  output/proteomic_LUMOS_enc.RData
    Untracked:  output/proteomic_timsTOF_20200227.RData
    Untracked:  output/proteomic_timsTOF_Hela_20200806.RData
    Untracked:  output/proteomic_timsTOF_enc.RData
    Untracked:  output/proteomic_timsTOF_new_20200806.RData
    Untracked:  output/proteomic_timsTOF_old_enc.RData
    Untracked:  output/splicingResults.RData
    Untracked:  output/survival_enc.RData
    Untracked:  output/timsTOF_processed.RData
    Untracked:  plotCNV_del11q_diff.pdf
    Untracked:  summary/
    Untracked:  supp_latex/

Unstaged changes:
    Modified:   analysis/_site.yml
    Modified:   analysis/analysisSF3B1.Rmd
    Modified:   analysis/compareProteomicsRNAseq.Rmd
    Modified:   analysis/correlateCLLPD.Rmd
    Modified:   analysis/correlateGenomic.Rmd
    Deleted:    analysis/correlateGenomic_removePC.Rmd
    Modified:   analysis/correlateMIR.Rmd
    Modified:   analysis/correlateMethylationCluster.Rmd
    Modified:   analysis/index.Rmd
    Modified:   analysis/predictOutcome.Rmd
    Modified:   analysis/processProteomics_LUMOS.Rmd
    Modified:   analysis/qualityControl_LUMOS.Rmd

Note that any generated files, e.g. HTML, png, CSS, etc., are not included in this status report because it is ok for generated content to have uncommitted changes.


There are no past versions. Publish this analysis with wflow_publish() to start tracking its development.


Overview of differentially expressed proteins

A table of associations with 10% FDR

resList <- filter(resList, Gene == "SF3B1") %>%
  mutate(adj.P.Val = adj.P.IHW) %>% #use IHW corrected P-value
  mutate(Chr = rowData(protCLL[id,])$chromosome_name)
resList %>% filter(adj.P.Val <= 0.1) %>% 
  select(name, Chr,logFC, P.Value, adj.P.Val) %>%
  mutate_if(is.numeric, formatC, digits=2) %>%
  DT::datatable()

Heatmap of differentially expressed proteins (10% FDR)

proList <- filter(resList, !is.na(name), adj.P.Val < 0.1) %>% distinct(name, .keep_all = TRUE) %>% pull(id)
plotMat <- assays(protCLL)[["QRILC"]][proList,]
rownames(plotMat) <- rowData(protCLL[proList,])$hgnc_symbol

colAnno <- filter(patMeta, Patient.ID %in% colnames(protCLL)) %>%
  select(Patient.ID, SF3B1, IGHV.status) %>% 
  arrange(SF3B1) %>%
  data.frame() %>% column_to_rownames("Patient.ID")
colAnno$SF3B1 <- ifelse(colAnno$SF3B1 %in% 1, "yes","no")

plotMat <- jyluMisc::mscale(plotMat, censor = 5)
plotMat <- plotMat[,rownames(colAnno)]
annoCol <- list(SF3B1 = c(yes = "black",no = "grey80"),
                IGHV.status = c(M = colList[3], U = colList[4]))

pheatmap::pheatmap(plotMat, annotation_col = colAnno, scale = "none", cluster_cols = FALSE,
                   clustering_method = "ward.D2",
                   color = colorRampPalette(c(colList[2],"white",colList[1]))(100),
                   breaks = seq(-5,5, length.out = 101), annotation_colors = annoCol, 
                   show_rownames = FALSE, show_colnames = FALSE,
                   treeheight_row = 0)

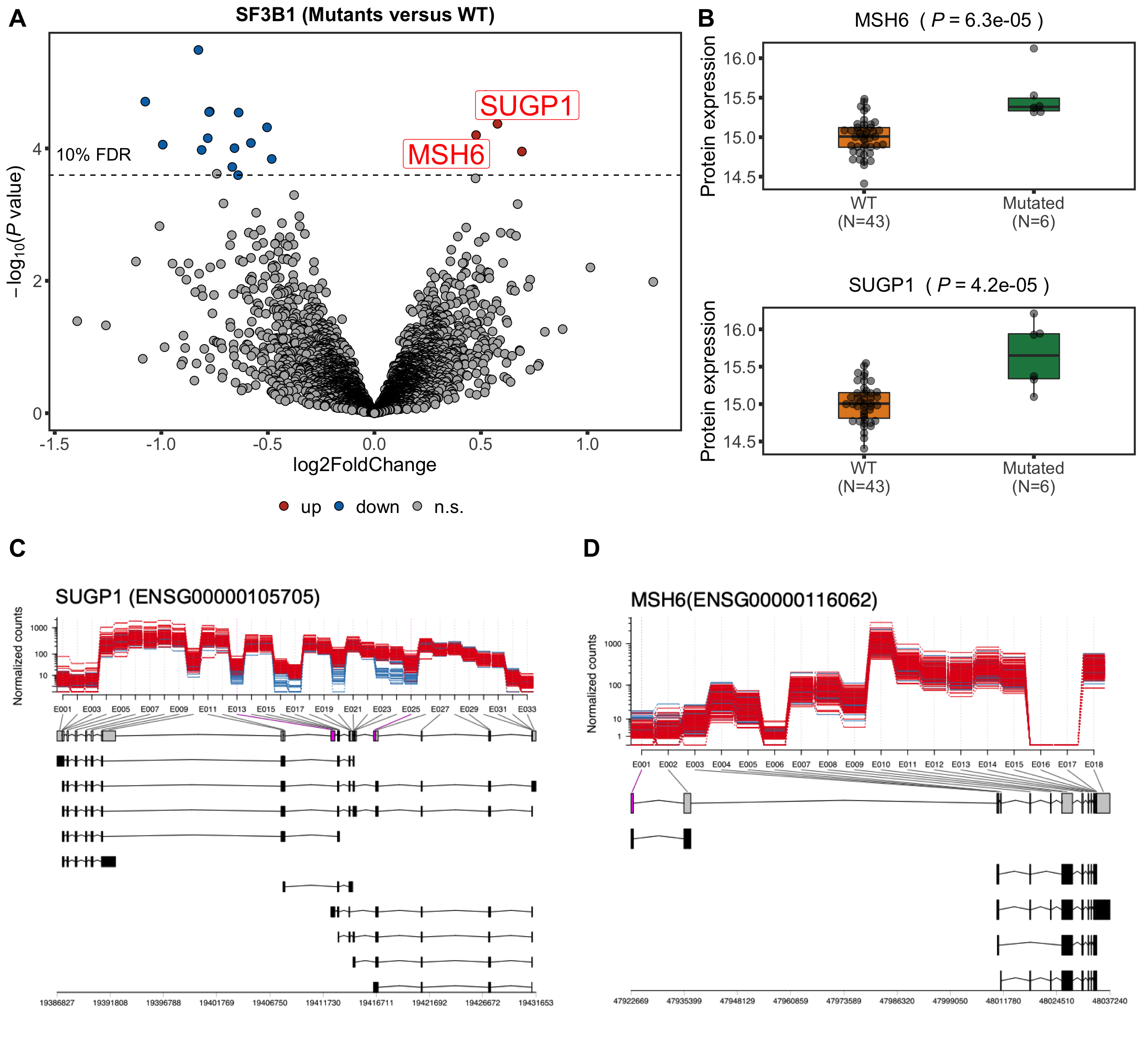
Volcano plot

plotTab <- resList 
nameList <- c("SUGP1","MSH6")
sf3b1Volcano <- plotVolcano(plotTab, fdrCut =0.1, x_lab="log2FoldChange", posCol = colList[1], negCol = colList[2],
            plotTitle = "SF3B1 (Mutants versus WT)", ifLabel = TRUE, labelList = nameList)

Boxplot plot of selected genes

nameList <- c("SUGP1","MSH6")
protTab <- sumToTidy(protCLL, rowID = "uniprotID", colID = "patID")
plotTab <- protTab %>% filter(hgnc_symbol %in% nameList) %>%
  mutate(SF3B1 = patMeta[match(patID, patMeta$Patient.ID),]$SF3B1) %>%
  mutate(status = ifelse(SF3B1 %in% 1,"Mutated","WT"),
         name = hgnc_symbol) %>%
  mutate(status = factor(status, levels = c("WT","Mutated")))
pList <- plotBox(plotTab, pValTabel = resList, y_lab = "Protein expression")
sf3b1Box <- cowplot::plot_grid(plotlist= pList, ncol=1)

Compare with RNA sequencing data

Differential splicing

Processing splicing dataset

library(DEXSeq)
load("~/CLLproject_jlu/var/dxdCLL_20190415.RData")
dxdCLL <- dxdCLL[,dxdCLL$diag %in% "CLL"]
dxdCLL$SF3B1 <- factor(patMeta[match(dxdCLL$patID, patMeta$Patient.ID),]$SF3B1)
dxdCLL$trisomy12 <- factor(patMeta[match(dxdCLL$patID, patMeta$Patient.ID),]$trisomy12)
dxdCLL$IGHV <- factor(patMeta[match(dxdCLL$patID, patMeta$Patient.ID),]$IGHV.status)
dxdCLL.sub <- dxdCLL[rowData(dxdCLL)$symbol %in% filter(resList, adj.P.Val < 0.1)$name, 
                     !is.na(dxdCLL$SF3B1) & !is.na(dxdCLL$trisomy12) & !is.na(dxdCLL$IGHV)]

Differential exon usage test using DEXseq

dxdCLL.sub$sample <- droplevels(dxdCLL.sub$sample)
dxdCLL.sub$batch <- droplevels(dxdCLL.sub$batch)
dxdCLL.sub$condition <- dxdCLL.sub$SF3B1
formulaFullModel <- ~ sample + exon +  condition:exon  + IGHV:exon + trisomy12:exon + batch:exon
formulaReducedModel <- ~ sample + exon + IGHV:exon + trisomy12:exon + batch:exon
dxdCLL.sub <- estimateDispersions(dxdCLL.sub, formula = formulaFullModel)
dxdCLL.sub <- testForDEU(dxdCLL.sub, reducedModel = formulaReducedModel,
                  fullModel = formulaFullModel)
#save(dxdCLL.sub, file = "../output/dxdCLL.RData")
testID <- c("ENSG00000105705","ENSG00000116062")
dxdCLL.sub2 <- dxdCLL[rowData(dxdCLL)$groupID %in% testID, 
                     !is.na(dxdCLL$SF3B1) & !is.na(dxdCLL$trisomy12) & !is.na(dxdCLL$IGHV)]
dxdCLL.sub2$sample <- droplevels(dxdCLL.sub2$sample)
dxdCLL.sub2$batch <- droplevels(dxdCLL.sub2$batch)
dxdCLL.sub2$condition <- dxdCLL.sub2$SF3B1
formulaFullModel <- ~ sample + exon +  condition:exon  + IGHV:exon + trisomy12:exon + batch:exon
formulaReducedModel <- ~ sample + exon + IGHV:exon + trisomy12:exon + batch:exon
dxdCLL.sub2 <- estimateDispersions(dxdCLL.sub2, formula = formulaFullModel)
dxdCLL.sub2 <- testForDEU(dxdCLL.sub2, reducedModel = formulaReducedModel,
                  fullModel = formulaFullModel)
#save(dxdCLL.sub2, file = "../output/dxdCLL2.RData")
library(DEXSeq)
#load results
load("../output/dxdCLL.RData")
load("../output/dxdCLL2.RData")
resDxd1 <- DEXSeqResults(dxdCLL.sub)
resDxd2 <- DEXSeqResults(dxdCLL.sub2)
resTab <- bind_rows(data.frame(resDxd1), data.frame(resDxd2)) %>%
  dplyr::filter(pvalue < 0.05) %>%
  mutate(symbol = rowData(dds[groupID,])$symbol) 
resTab[,c("symbol", "featureID", "groupID", "pvalue", "padj")]
  symbol featureID         groupID       pvalue         padj
1   TPP2      E015 ENSG00000134900 2.847909e-02 1.000000e+00
2    PML      E024 ENSG00000140464 9.856622e-03 1.000000e+00
3 NT5DC1      E016 ENSG00000178425 7.704909e-03 1.000000e+00
4  SUGP1      E013 ENSG00000105705 1.281459e-14 3.139574e-13
5  SUGP1      E025 ENSG00000105705 9.745709e-25 4.775397e-23
6   MSH6      E001 ENSG00000116062 2.021998e-05 3.302597e-04

Two genes pass 10% FDR, SUGP1 and MSH6

Plot exon usage

SUGP1 (ENSG00000105705)

plotDEXSeq(resDxd2, "ENSG00000105705", displayTranscripts = TRUE, legend = FALSE, norCounts = TRUE, expression = FALSE)

MSH6 (ENSG00000116062)

plotDEXSeq(resDxd2, "ENSG00000116062", displayTranscripts = TRUE, legend = FALSE, norCounts = TRUE, expression = FALSE)

Validation on peptide level

load("../output/pepCLL_lumos_enc.RData")
stratifier <- "SF3B1"
plotList <- lapply(nameList, function(n) {
 mutStatus <- as.character(patMeta[match(colnames(pepCLL), patMeta$Patient.ID),][[stratifier]])
 names(mutStatus) <- colnames(pepCLL)
 plotPep(pepCLL, n, type = "count", stratifier = stratifier, mutStatus = mutStatus)
})
cowplot::plot_grid(plotlist = plotList, ncol=1)

Validation using timsTOF data

Load timsTOF data

load("../output/proteomic_timsTOF_enc.RData")
load("../output/deResList_timsTOF.RData")
resList <- dplyr::filter(resList, Gene == "SF3B1") %>%
  mutate(adj.P.Val = adj.P.IHW) %>% #use IHW corrected P-value
  mutate(Chr = rowData(protCLL[id,])$chromosome_name)
protTab <- sumToTidy(protCLL, rowID = "uniprotID", colID = "patID")
plotTab <- protTab %>% filter(hgnc_symbol %in% nameList) %>%
  mutate(SF3B1 = patMeta[match(patID, patMeta$Patient.ID),]$SF3B1) %>%
  mutate(status = ifelse(SF3B1 %in% 1,"Mutated","WT"),
         name = hgnc_symbol) %>%
  mutate(status = factor(status, levels = c("WT","Mutated")))
pList <- plotBox(plotTab, pValTabel = resList)
cowplot::plot_grid(plotlist= pList, ncol=2)

Assemble Figure

Main figure 6

spliceSUGP1 <- ggdraw() + draw_image("../output/SUGP1_splicing.svg")
spliceMSH6 <- ggdraw() + draw_image("../output/MSH6_splicing.svg")
upRow <- plot_grid(sf3b1Volcano, sf3b1Box, rel_widths = c(0.6,0.4),
                   ncol=2, labels = c("A","B"), label_size = 20)
downRow <- plot_grid(spliceSUGP1, spliceMSH6, ncol=2, labels = c("C","D"), label_size = 20)

plot_grid(upRow, downRow, ncol=1, rel_heights = c(0.5,0.5))

#ggsave("test.pdf", width = 13, height = 12)

sessionInfo()
R version 3.6.0 (2019-04-26)
Platform: x86_64-apple-darwin15.6.0 (64-bit)
Running under: macOS  10.15.6

Matrix products: default
BLAS:   /Library/Frameworks/R.framework/Versions/3.6/Resources/lib/libRblas.0.dylib
LAPACK: /Library/Frameworks/R.framework/Versions/3.6/Resources/lib/libRlapack.dylib

locale:
[1] en_US.UTF-8/en_US.UTF-8/en_US.UTF-8/C/en_US.UTF-8/en_US.UTF-8

attached base packages:
[1] parallel  stats4    stats     graphics  grDevices utils     datasets 
[8] methods   base     

other attached packages:
 [1] DEXSeq_1.32.0               RColorBrewer_1.1-2         
 [3] AnnotationDbi_1.48.0        latex2exp_0.4.0            
 [5] forcats_0.5.0               stringr_1.4.0              
 [7] dplyr_1.0.0                 purrr_0.3.4                
 [9] readr_1.3.1                 tidyr_1.1.0                
[11] tibble_3.0.3                tidyverse_1.3.0            
[13] ggbeeswarm_0.6.0            ggplot2_3.3.2              
[15] pheatmap_1.0.12             cowplot_1.0.0              
[17] proDA_1.1.2                 DESeq2_1.26.0              
[19] SummarizedExperiment_1.16.1 DelayedArray_0.12.3        
[21] BiocParallel_1.20.1         matrixStats_0.56.0         
[23] Biobase_2.46.0              GenomicRanges_1.38.0       
[25] GenomeInfoDb_1.22.1         IRanges_2.20.2             
[27] S4Vectors_0.24.4            BiocGenerics_0.32.0        
[29] limma_3.42.2               

loaded via a namespace (and not attached):
  [1] shinydashboard_0.7.1   tidyselect_1.1.0       RSQLite_2.2.0         
  [4] htmlwidgets_1.5.1      grid_3.6.0             maxstat_0.7-25        
  [7] munsell_0.5.0          codetools_0.2-16       statmod_1.4.34        
 [10] DT_0.14                withr_2.2.0            colorspace_1.4-1      
 [13] knitr_1.29             rstudioapi_0.11        ggsignif_0.6.0        
 [16] labeling_0.3           git2r_0.27.1           slam_0.1-47           
 [19] GenomeInfoDbData_1.2.2 hwriter_1.3.2          KMsurv_0.1-5          
 [22] bit64_0.9-7            farver_2.0.3           rprojroot_1.3-2       
 [25] vctrs_0.3.1            generics_0.0.2         TH.data_1.0-10        
 [28] xfun_0.15              BiocFileCache_1.10.2   sets_1.0-18           
 [31] R6_2.4.1               locfit_1.5-9.4         bitops_1.0-6          
 [34] fgsea_1.12.0           assertthat_0.2.1       promises_1.1.1        
 [37] scales_1.1.1           multcomp_1.4-13        nnet_7.3-14           
 [40] beeswarm_0.2.3         gtable_0.3.0           sandwich_2.5-1        
 [43] workflowr_1.6.2        rlang_0.4.7            genefilter_1.68.0     
 [46] splines_3.6.0          rstatix_0.6.0          acepack_1.4.1         
 [49] broom_0.7.0            checkmate_2.0.0        yaml_2.2.1            
 [52] abind_1.4-5            modelr_0.1.8           crosstalk_1.1.0.1     
 [55] backports_1.1.8        httpuv_1.5.4           Hmisc_4.4-0           
 [58] tools_3.6.0            relations_0.6-9        ellipsis_0.3.1        
 [61] gplots_3.0.4           Rcpp_1.0.5             progress_1.2.2        
 [64] base64enc_0.1-3        visNetwork_2.0.9       zlibbioc_1.32.0       
 [67] RCurl_1.98-1.2         prettyunits_1.1.1      openssl_1.4.2         
 [70] ggpubr_0.4.0           rpart_4.1-15           zoo_1.8-8             
 [73] haven_2.3.1            ggrepel_0.8.2          cluster_2.1.0         
 [76] exactRankTests_0.8-31  fs_1.4.2               magrittr_1.5          
 [79] magick_2.4.0           data.table_1.12.8      openxlsx_4.1.5        
 [82] reprex_0.3.0           survminer_0.4.7        mvtnorm_1.1-1         
 [85] hms_0.5.3              shinyjs_1.1            mime_0.9              
 [88] evaluate_0.14          xtable_1.8-4           XML_3.98-1.20         
 [91] rio_0.5.16             jpeg_0.1-8.1           readxl_1.3.1          
 [94] gridExtra_2.3          biomaRt_2.42.1         compiler_3.6.0        
 [97] KernSmooth_2.23-17     crayon_1.3.4           htmltools_0.5.0       
[100] mgcv_1.8-31            later_1.1.0.1          Formula_1.2-3         
[103] geneplotter_1.64.0     lubridate_1.7.9        DBI_1.1.0             
[106] dbplyr_1.4.4           rappdirs_0.3.1         MASS_7.3-51.6         
[109] jyluMisc_0.1.5         Matrix_1.2-18          car_3.0-8             
[112] cli_2.0.2              marray_1.64.0          gdata_2.18.0          
[115] igraph_1.2.5           pkgconfig_2.0.3        km.ci_0.5-2           
[118] foreign_0.8-71         piano_2.2.0            xml2_1.3.2            
[121] annotate_1.64.0        vipor_0.4.5            XVector_0.26.0        
[124] drc_3.0-1              rvest_0.3.5            digest_0.6.25         
[127] Biostrings_2.54.0      rmarkdown_2.3          cellranger_1.1.0      
[130] fastmatch_1.1-0        survMisc_0.5.5         htmlTable_2.0.1       
[133] curl_4.3               Rsamtools_2.2.3        shiny_1.5.0           
[136] gtools_3.8.2           nlme_3.1-148           lifecycle_0.2.0       
[139] jsonlite_1.7.0         carData_3.0-4          askpass_1.1           
[142] fansi_0.4.1            pillar_1.4.6           lattice_0.20-41       
[145] fastmap_1.0.1          httr_1.4.1             plotrix_3.7-8         
[148] survival_3.2-3         glue_1.4.1             zip_2.0.4             
[151] png_0.1-7              bit_1.1-15.2           stringi_1.4.6         
[154] blob_1.2.1             latticeExtra_0.6-29    caTools_1.18.0        
[157] memoise_1.1.0